/rk3568/external/hal/doc/guides/Rockchip_User_Guide_HAL_PCIe/

0 directories 2 files
List Grid
Name
Size Modified
Up
amp_pcie-kernel.drawio.png
9.2 KiB
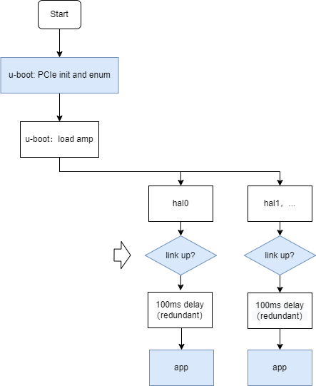
amp_pcie-uboot.drawio.png
9.3 KiB